
WhatsApp Order Confirmation Automation for WooCommerce
Hamid Sabri / September 19, 2025
A solo WooCommerce merchant handling ~20 orders a day was spending hours manually confirming each order with customers via WhatsApp. This led to inconsistent response times, missed follow-ups, and delays in order fulfillment.
I designed a lightweight, no-code automation workflow to streamline order confirmation using n8n, WhatsApp Cloud API, and Google Sheets—zero plugins, zero custom code.
Architecture Before Automation
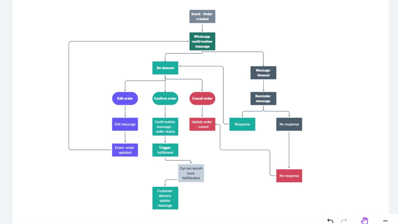
Planning the automation architecture upfront saved hours of trial-and-error later. Here’s the core 3-step flow:

- WooCommerce Trigger → n8n captures order event
- WhatsApp Message → Customer receives a template with three buttons
- Branching Logic happens instantly:
- Confirm → auto-fulfil
- Cancel → stop shipping
- Edit → send cart link
- No reply in 30 min → send reminder
Zero plugins. Just n8n JSON and WhatsApp Cloud API.
Project Overview
The goal was to eliminate repetitive copy-paste communication and reduce human error—while improving the customer experience with real-time confirmations.
How It Works

-
Order Trigger
When a new WooCommerce order is placed, n8n captures the event. -
WhatsApp Engagement
The customer instantly receives a WhatsApp template with buttons: Confirm, Cancel, or Edit. -
Branching Logic
- If they Confirm, the order is auto-tagged and fulfillment starts.
- If they Cancel, the order is marked and removed from processing.
- If they Edit, they receive a link to a pre-filled cart they can adjust.
- If there’s No reply after 30 minutes, a friendly reminder is sent.
Expected Results
- Higher Conversion Rate — more confirmed orders, fewer abandoned carts
- Automation — no more repetitive messaging
- Better CX — faster confirmations, fewer errors
- Time Saved — >7 hours/week reclaimed for operations
Tech Stack
- n8n – Orchestration logic & branching
- WooCommerce Webhooks – Triggers on order creation
- WhatsApp Cloud API – Instant customer messaging
- Google Sheets – Simple, scalable logging system